Skip to main content
Home
Download
Pricing
Why Submit?
Submit
EgdVPZplfm
2
templates
All Prices
All Templates
All Languages
Search templates
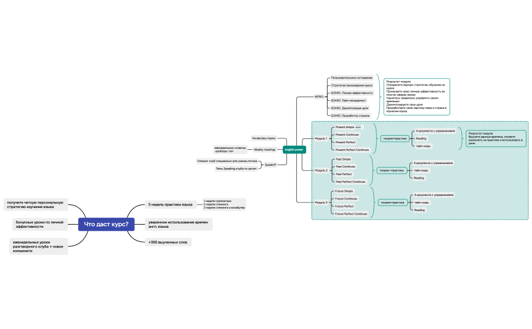
Карта 1
EgdVPZplfm
Free
UNLOCK IELTS
EgdVPZplfm
Free