Skip to main content
EGAzFWngJl

EGAzFWngJl

16templates
Без названия 2
Без названия 2
EGAzFWngJl
Free
продвижение Дмитрий
продвижение Дмитрий
EGAzFWngJl
Free
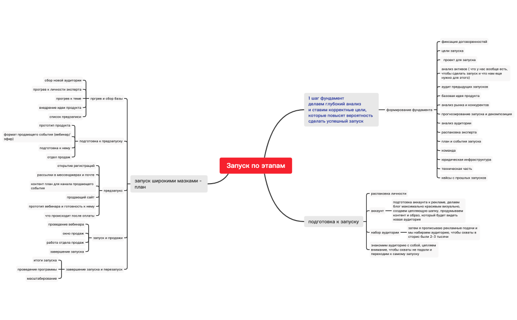
план работы
план работы
EGAzFWngJl
Free
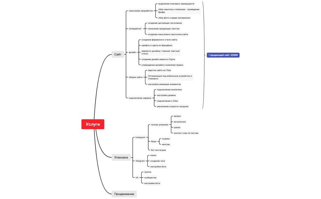
блоки сайта
блоки сайта
EGAzFWngJl
Free
Проект на сайт
Проект на сайт
EGAzFWngJl
Free
алёна
алёна
EGAzFWngJl
Free
Без названия 2
Без названия 2
EGAzFWngJl
Free
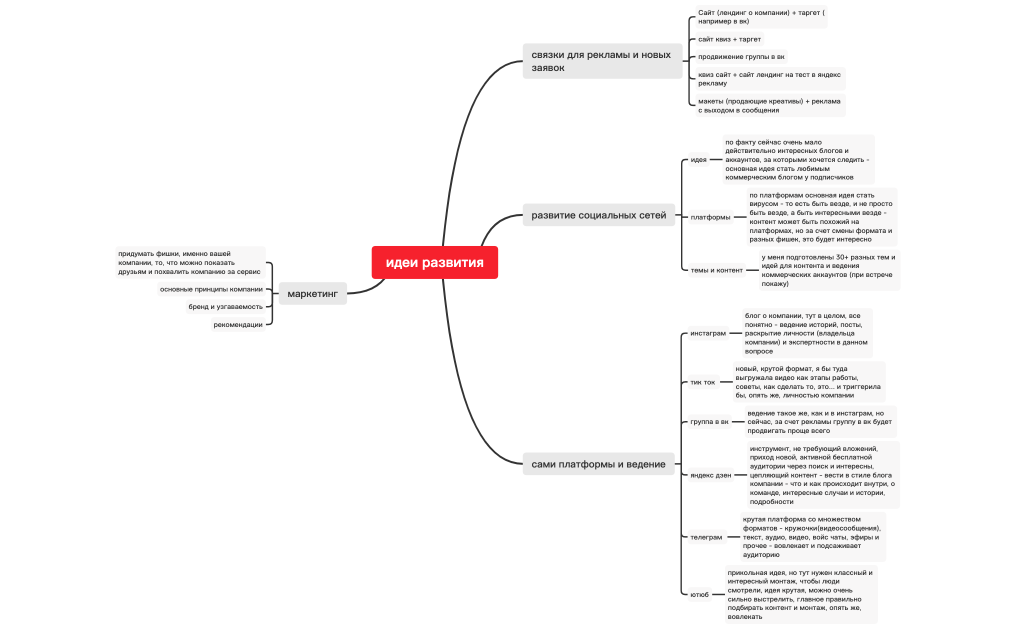
идеи развития
идеи развития
EGAzFWngJl
Free
Кирилл
Кирилл
EGAzFWngJl
Free