Skip to main content
Home
Download
Pricing
Why Submit?
Submit
EfSGKDwdFi
1
templates
All Prices
All Templates
All Languages
Search templates
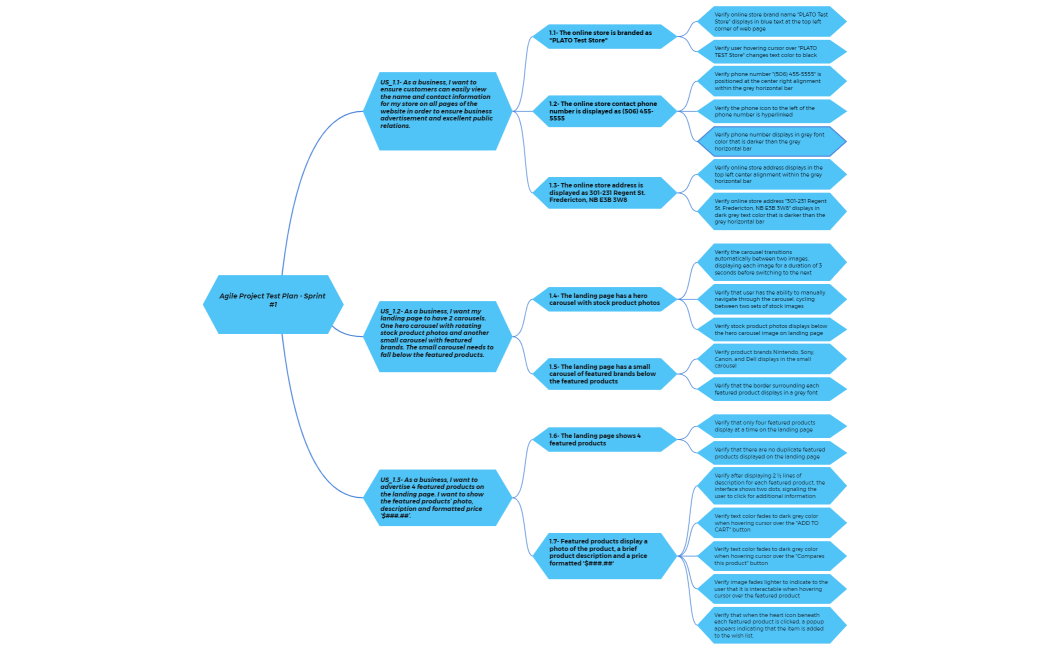
Group 2's Agile Project Test Plan
EfSGKDwdFi
Free