Skip to main content
EfiekfJOmM

EfiekfJOmM

6templates
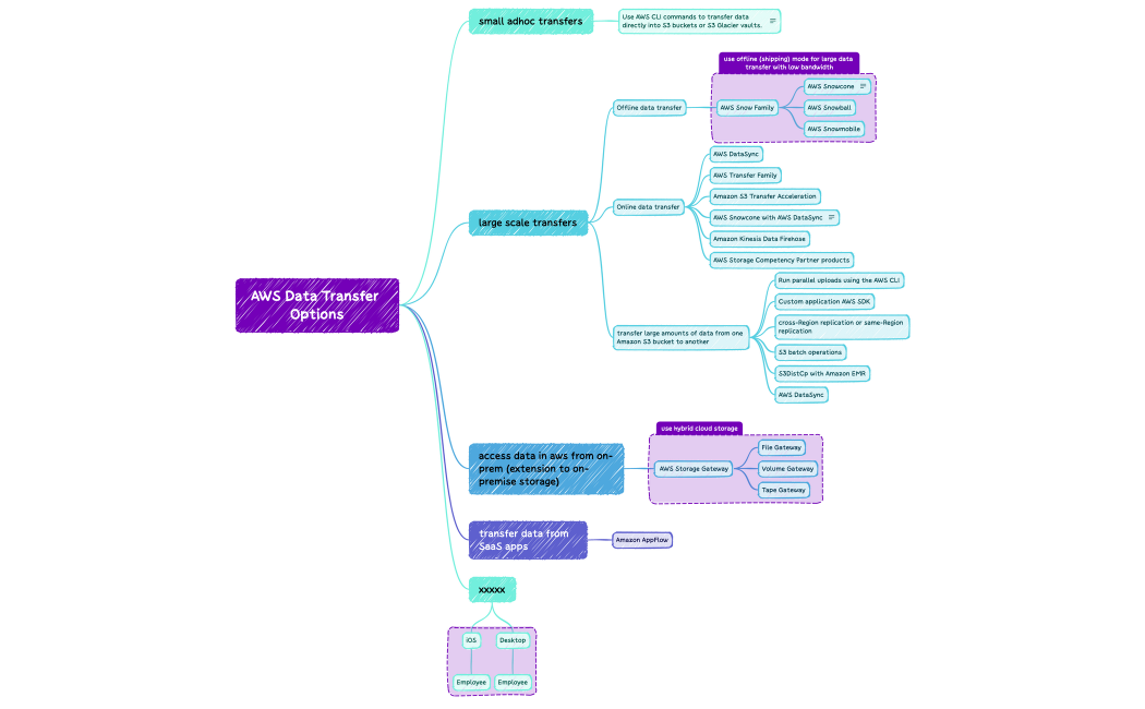
AWS Data Transfer Options
AWS Data Transfer Options
EfiekfJOmM
Free
AWS Data Transfer Options
AWS Data Transfer Options
EfiekfJOmM
Free
AWS Data Transfer Options
AWS Data Transfer Options
EfiekfJOmM
Free
AWS Data Transfer Options
AWS Data Transfer Options
EfiekfJOmM
Free
AWS Well-Architected Framework
AWS Well-Architected Framework
EfiekfJOmM
Free
AWS Well-Architected Framework
AWS Well-Architected Framework
EfiekfJOmM
Free