Skip to main content
EFeWCtXQWg

EFeWCtXQWg

53templates
Динара
Динара
EFeWCtXQWg
Free
Аягоз смм специалист дату старт 26 августа понедельник
Аягоз смм специалист дату старт 26 августа понедельник
EFeWCtXQWg
Free
Тахмина запуск
Тахмина запуск
EFeWCtXQWg
Free
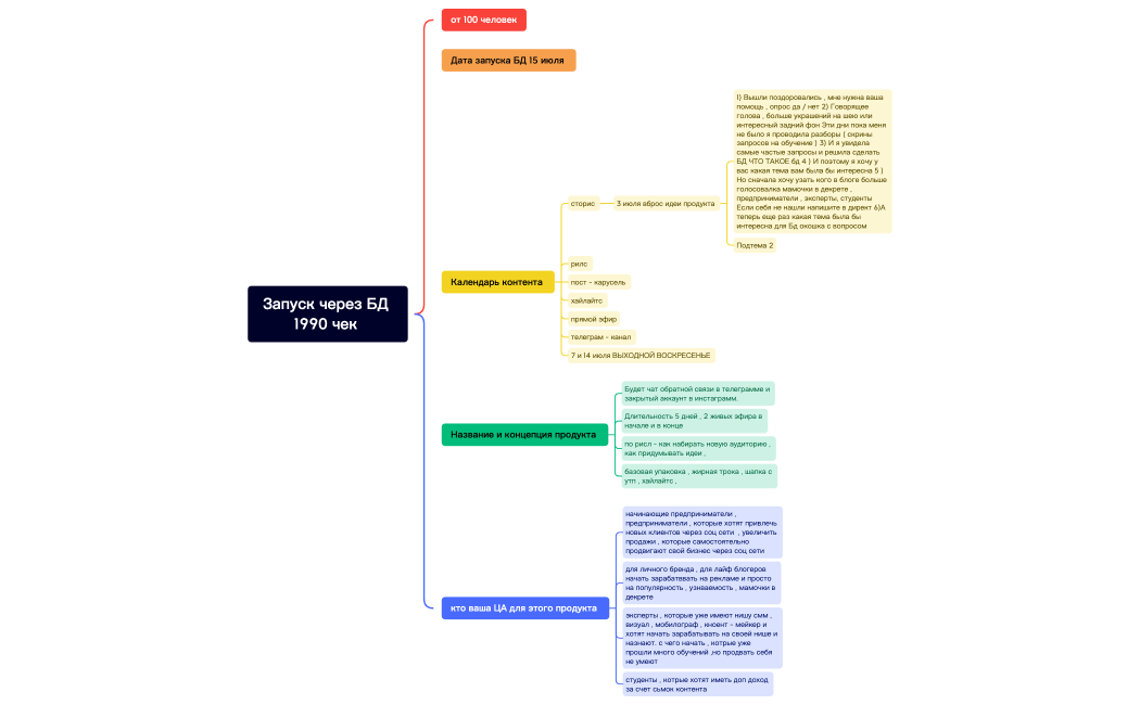
Запуск через БД 1990 чек
Запуск через БД 1990 чек
EFeWCtXQWg
Free
5 ЭТАПОВ ВОРОНКИ
5 ЭТАПОВ ВОРОНКИ
EFeWCtXQWg
Free
Жулдыз игропрактик
Жулдыз игропрактик
EFeWCtXQWg
Free
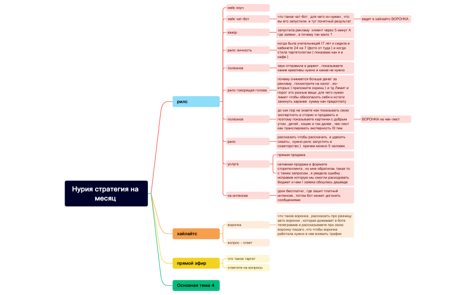
Нурия стратегия на месяц
Нурия стратегия на месяц
EFeWCtXQWg
Free
новые клиенты
новые клиенты
EFeWCtXQWg
Free
обучение
обучение
EFeWCtXQWg
Free