Skip to main content
EfeSFkiyCL

EfeSFkiyCL

9templates
Сразу после родов
Сразу после родов
EfeSFkiyCL
Free
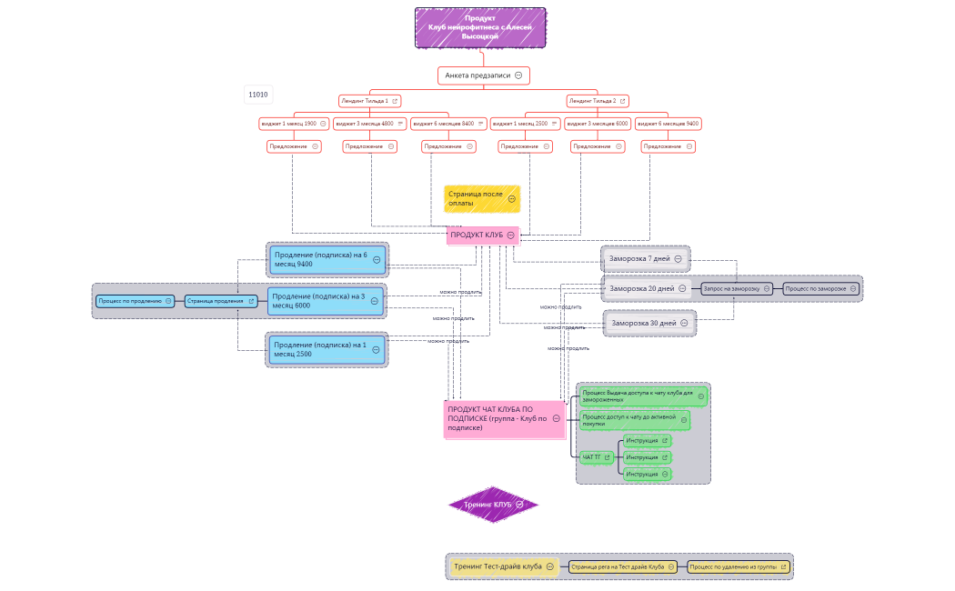
Продукт  Клуб нейрофитнеса с Алесей Высоцкой 11010
Продукт Клуб нейрофитнеса с Алесей Высоцкой 11010
EfeSFkiyCL
Free
Продукт  Клуб нейрофитнеса с Алесей Высоцкой 11010
Продукт Клуб нейрофитнеса с Алесей Высоцкой 11010
EfeSFkiyCL
Free
Курс Сигналы тела
Курс Сигналы тела
EfeSFkiyCL
Free
Без названия
Без названия
EfeSFkiyCL
Free
Без названия
Без названия
EfeSFkiyCL
Free
Без названия
Без названия
EfeSFkiyCL
Free
Воронка бесплатный 3дневный вебинар ЯСЖ
Воронка бесплатный 3дневный вебинар ЯСЖ
EfeSFkiyCL
Free
Воронка бесплатный 3дневный вебинар ЯСЖ
Воронка бесплатный 3дневный вебинар ЯСЖ
EfeSFkiyCL
Free