Skip to main content
Home
Download
Pricing
Why Submit?
Submit
EEUnvumZOI
2
templates
All Prices
All Templates
All Languages
Search templates
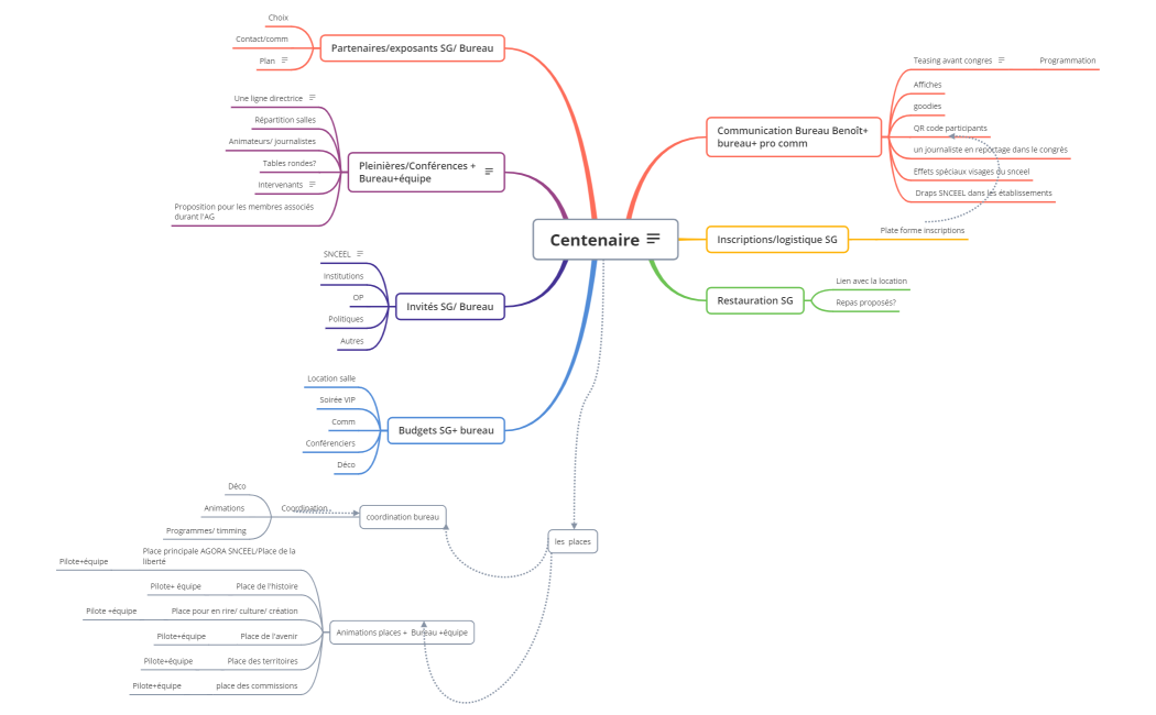
Centenaire mapping général
EEUnvumZOI
Free
Piloter un projet immobilier
EEUnvumZOI
Free