Skip to main content
Home
Download
Pricing
Why Submit?
Submit
EeSjhzjoJX
2
templates
All Prices
All Templates
All Languages
Search templates
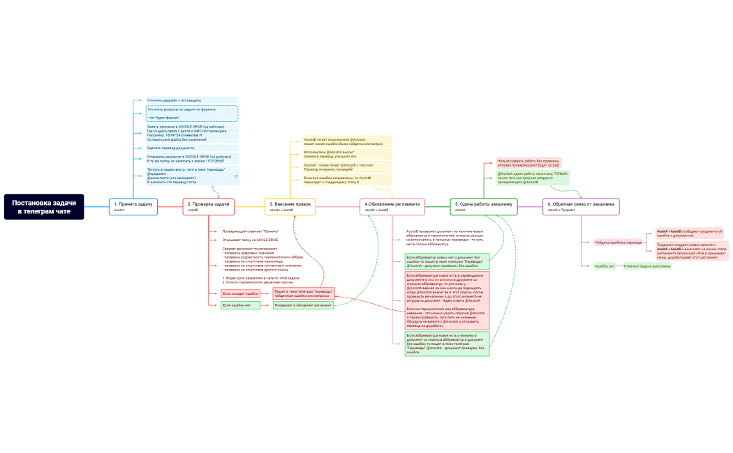
Постановка задачив телеграм чате
EeSjhzjoJX
Free
Map 1
EeSjhzjoJX
Free