Skip to main content
Home
Download
Pricing
Why Submit?
Submit
EeGpODztdY
2
templates
All Prices
All Templates
All Languages
Search templates
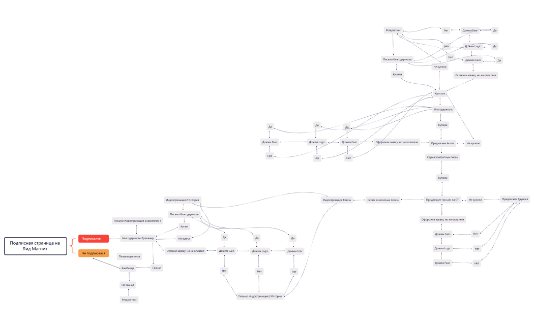
Подписная страница Trikoland на Лид Магнит
EeGpODztdY
Free
Без названия
EeGpODztdY
Free