Skip to main content
Home
Download
Pricing
Why Submit?
Submit
EDHzhYKrnB
4
templates
All Prices
All Templates
All Languages
Search templates
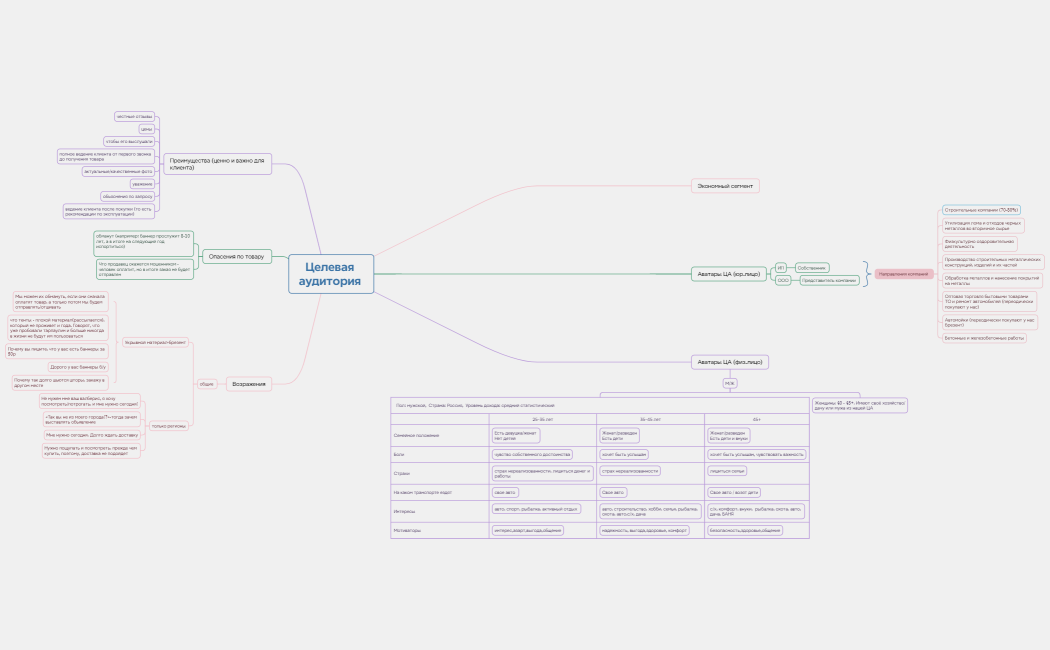
Целевая аудитория
EDHzhYKrnB
Free
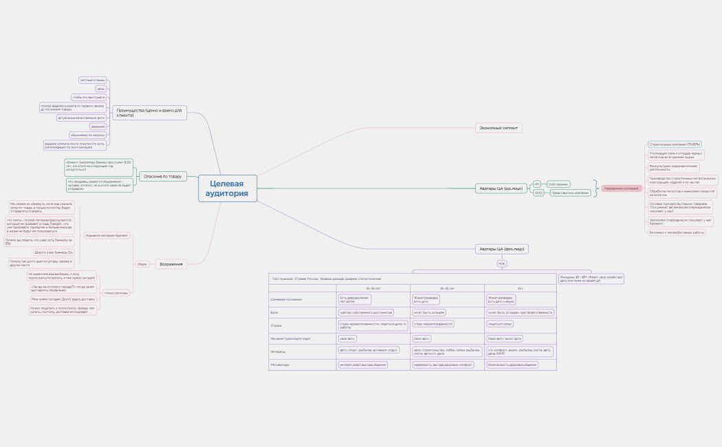
Целевая аудитория
EDHzhYKrnB
Free
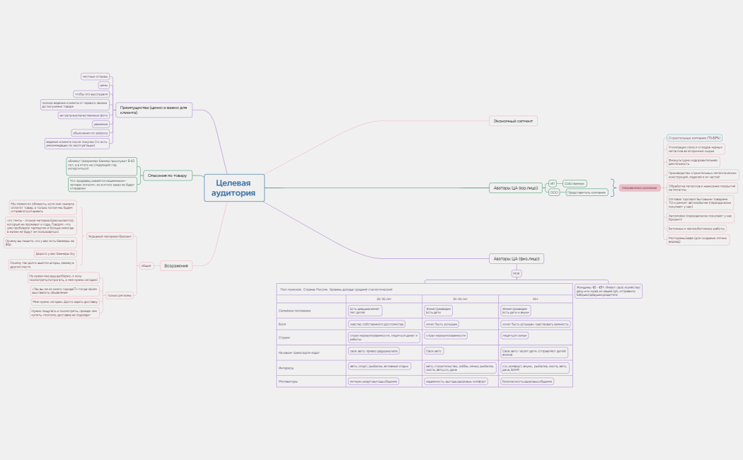
Целевая аудитория
EDHzhYKrnB
Free
BlankMap
EDHzhYKrnB
Free