Skip to main content
Home
Download
Pricing
Why Submit?
Submit
EDGsBVeKHU
2
templates
All Prices
All Templates
All Languages
Search templates
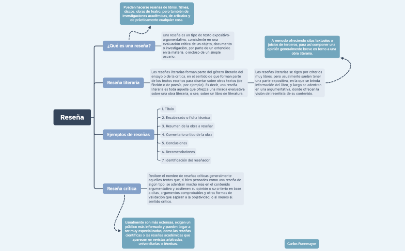
La reseña
EDGsBVeKHU
Free
Analogias_Carlos Fuenmayor
EDGsBVeKHU
Free