Skip to main content
Home
Download
Pricing
Why Submit?
Submit
ECIoHYisFH
2
templates
All Prices
All Templates
All Languages
Search templates
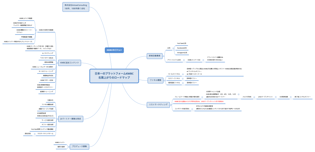
日本一のプラットフォームKWBC 右肩上がりのロードマップ
ECIoHYisFH
Free
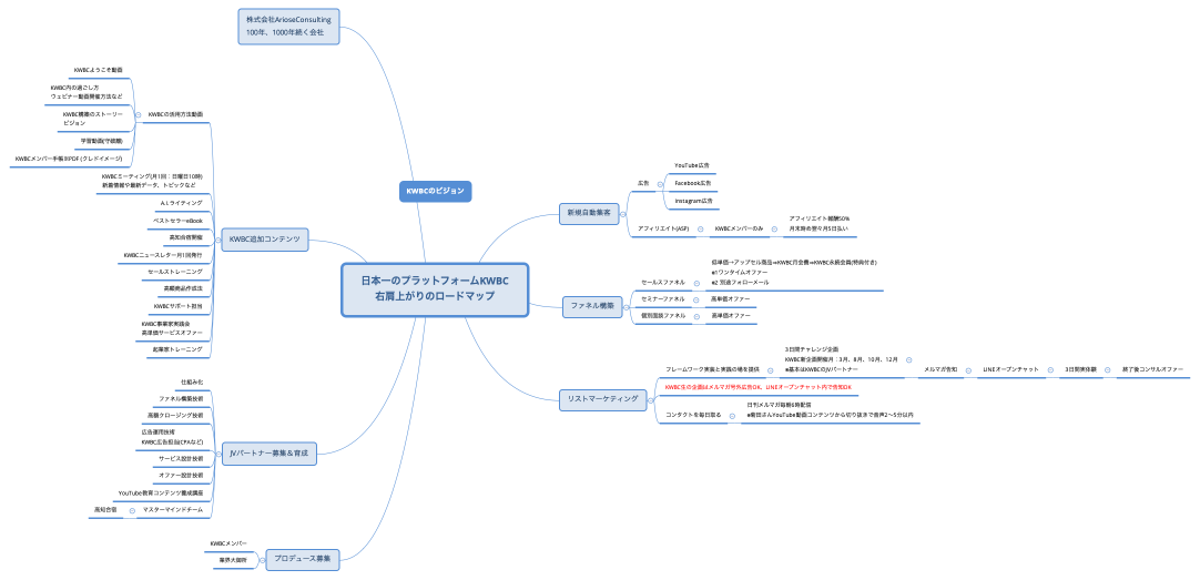
日本一のプラットフォームKWBC 右肩上がりのロードマップ
ECIoHYisFH
Free