Skip to main content
ECehlVaxpc

ECehlVaxpc

7templates
Урок про продажи (2).xmind
Урок про продажи (2).xmind
ECehlVaxpc
Free
50 источников клиентов.xmind
50 источников клиентов.xmind
ECehlVaxpc
Free
Урок про продажи и трафик.xmind
Урок про продажи и трафик.xmind
ECehlVaxpc
Free
Урок про продажи.xmind
Урок про продажи.xmind
ECehlVaxpc
Free
Экспресс - запуск на 7 дней урок 3.xmind
Экспресс - запуск на 7 дней урок 3.xmind
ECehlVaxpc
Free
Курс 1.xmind
Курс 1.xmind
ECehlVaxpc
Free
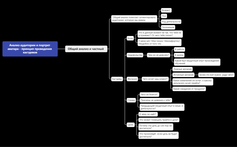
Анализ аудитории 1 урок.xmind
Анализ аудитории 1 урок.xmind
ECehlVaxpc
Free