Skip to main content
Home
Download
Pricing
Why Submit?
Submit
ECcEArZsVe
1
templates
All Prices
All Templates
All Languages
Search templates
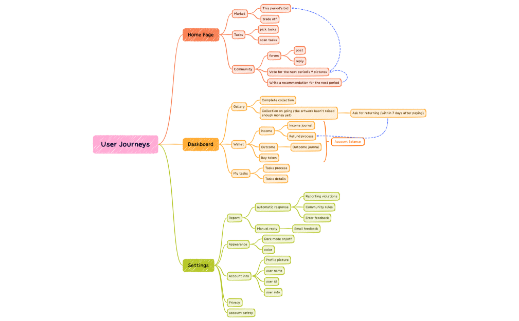
User Journeys
ECcEArZsVe
Free