Skip to main content
Home
Download
Pricing
Why Submit?
Submit
EbXltRFFvo
1
templates
All Prices
All Templates
All Languages
Search templates
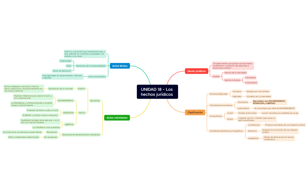
UNIDAD 18 - Los hechos jurídicos
EbXltRFFvo
Free