Skip to main content
Home
Download
Pricing
Why Submit?
Submit
EBoclOuqKH
2
templates
All Prices
All Templates
All Languages
Search templates
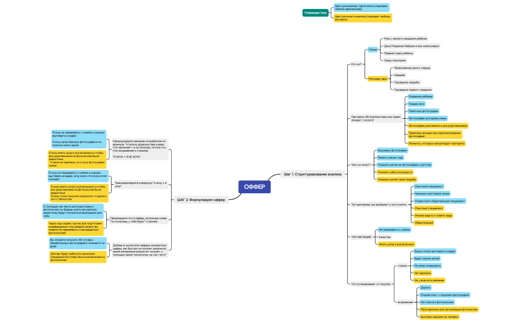
Контент и распаковка
EBoclOuqKH
Free
ОФФЕР
EBoclOuqKH
Free