Skip to main content
Home
Download
Pricing
Why Submit?
Submit
EBOBKKuOrO
1
templates
All Prices
All Templates
All Languages
Search templates
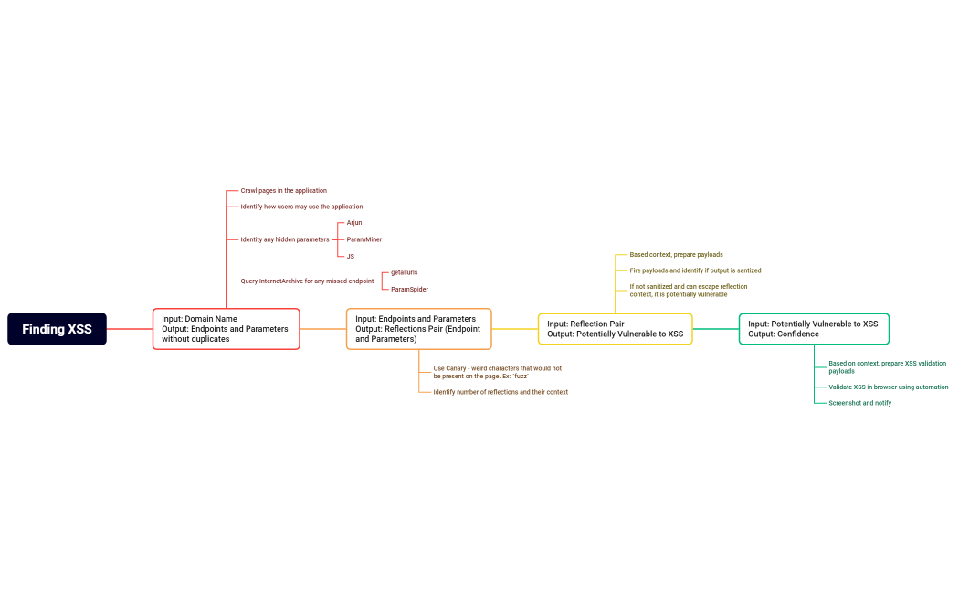
Finding XSS
EBOBKKuOrO
Free