Skip to main content
Home
Download
Pricing
Why Submit?
Submit
EbIXsddQkA
2
templates
All Prices
All Templates
All Languages
Search templates
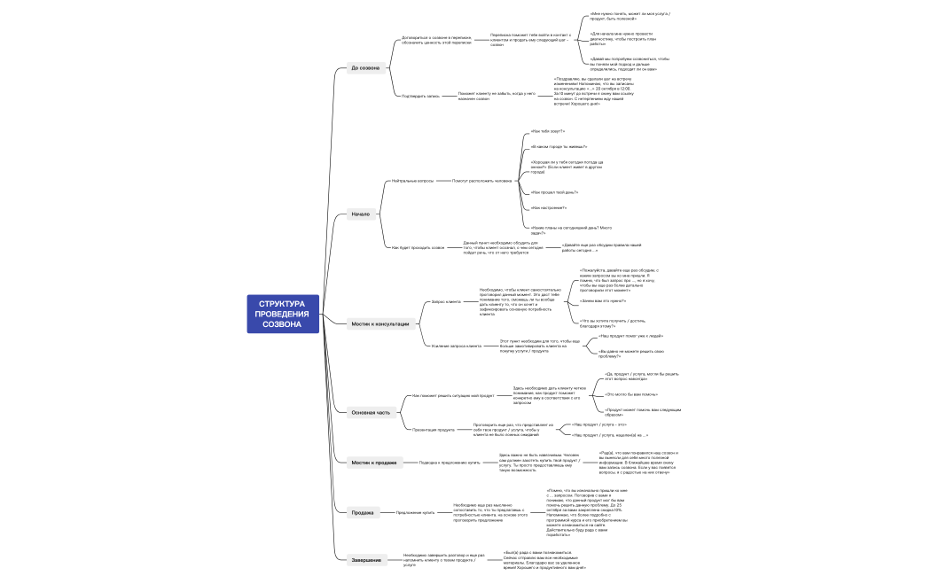
СТРУКТУРА ПРОВЕДЕНИЯ СОЗВОНА
EbIXsddQkA
Free
Структура проведения созвона
EbIXsddQkA
Free