Skip to main content
Home
Download
Pricing
Why Submit?
Submit
EAzbmpdjeM
2
templates
All Prices
All Templates
All Languages
Search templates
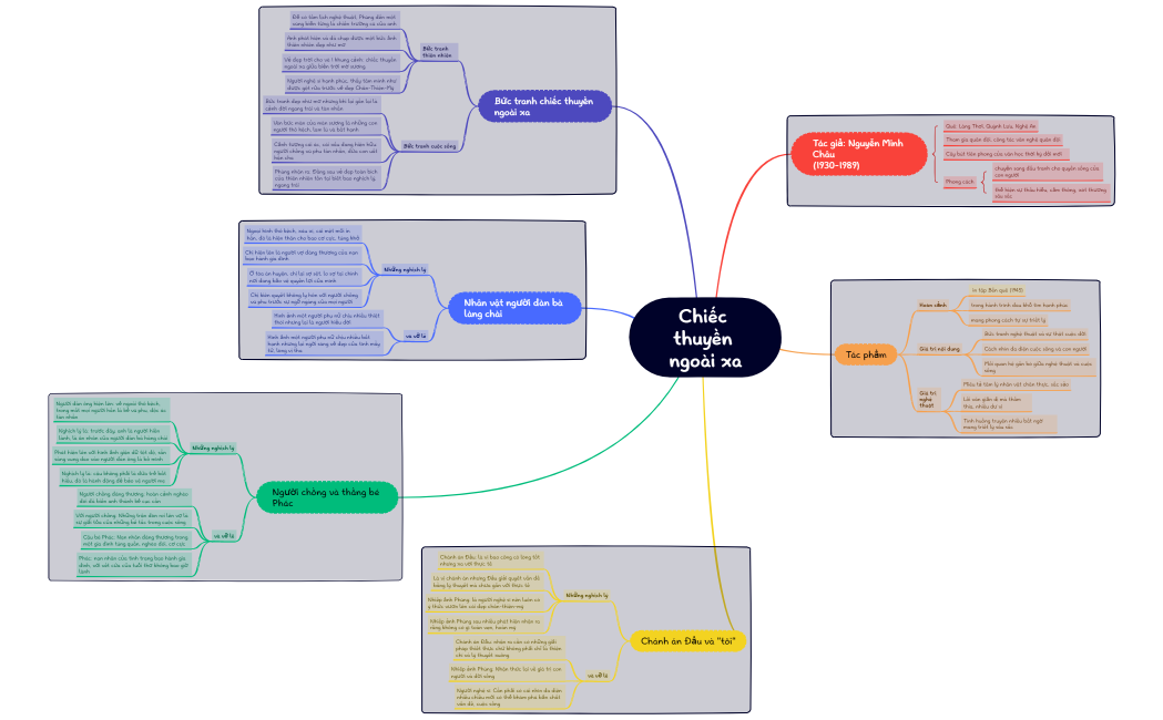
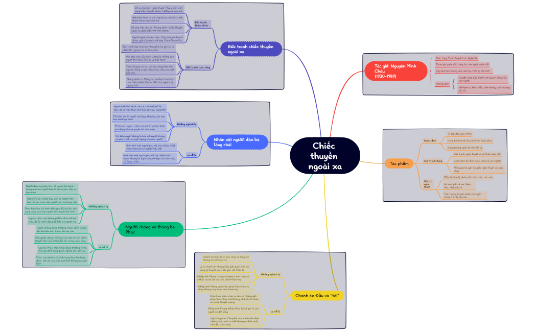
Chiếc thuyền ngoài xa
EAzbmpdjeM
Free
Weekly Schedule
EAzbmpdjeM
Free