Skip to main content
Home
Download
Pricing
Why Submit?
Submit
EAQIMXENVi
5
templates
All Prices
All Templates
All Languages
Search templates
Карта 1
EAQIMXENVi
Free
рассказ Вельд Рэй Брэдбери
EAQIMXENVi
Free
Словосочетание
EAQIMXENVi
Free
Подлежащее
EAQIMXENVi
Free
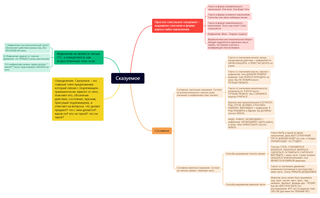
Сказуемое
EAQIMXENVi
Free