Skip to main content
Home
Download
Pricing
Why Submit?
Submit
EAPskXmcgz
2
templates
All Prices
All Templates
All Languages
Search templates
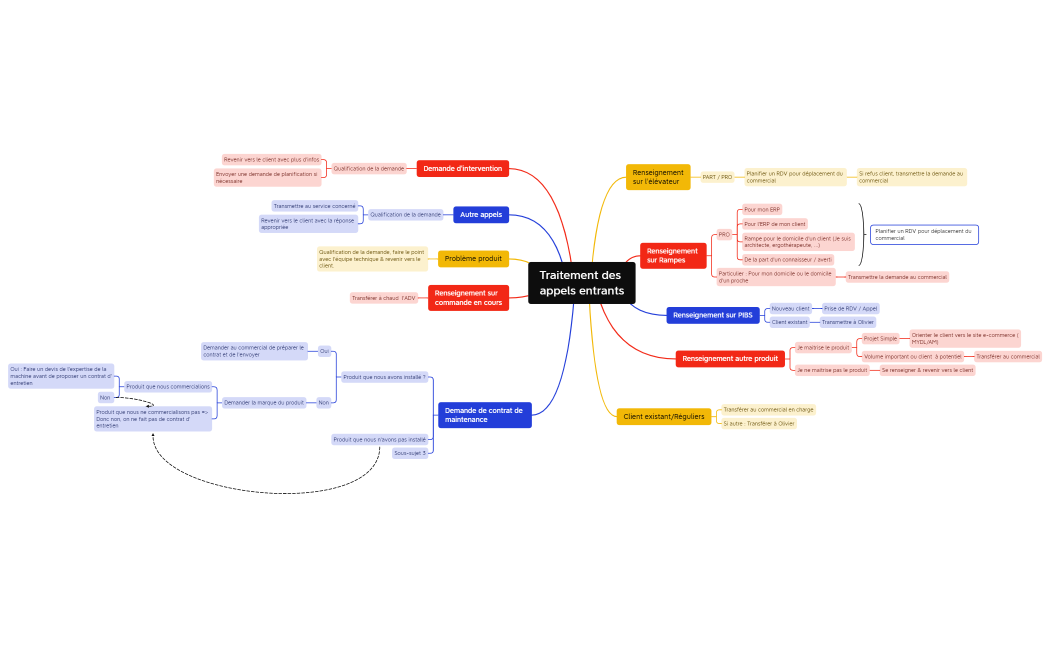
Traitement des appels entrants
EAPskXmcgz
Free
Sans titre 2
EAPskXmcgz
Free