Skip to main content
Home
Download
Pricing
Why Submit?
Submit
EACZIwhVub
2
templates
All Prices
All Templates
All Languages
Search templates
Услугт
EACZIwhVub
Free
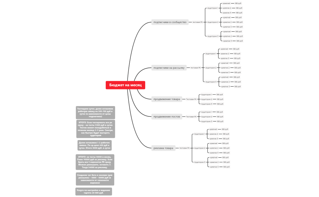
Расчет бюджета Иммуно шоп
EACZIwhVub
Free