Skip to main content
Home
Download
Pricing
Why Submit?
Submit
Duc Thang
2
templates
All Prices
All Templates
All Languages
Search templates
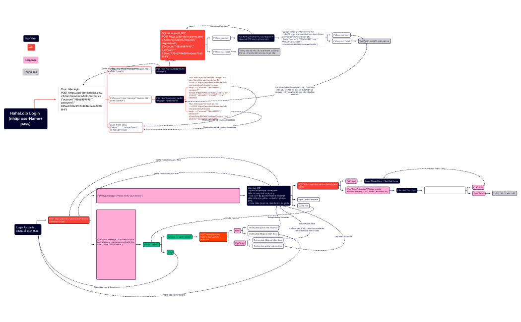
Halome Login
Duc Thang
Free
HahaLolo Login (nhập userName+pass)
Duc Thang
Free