Skip to main content
Home
Download
Pricing
Why Submit?
Submit
duc nguyen
2
templates
All Prices
All Templates
All Languages
Search templates
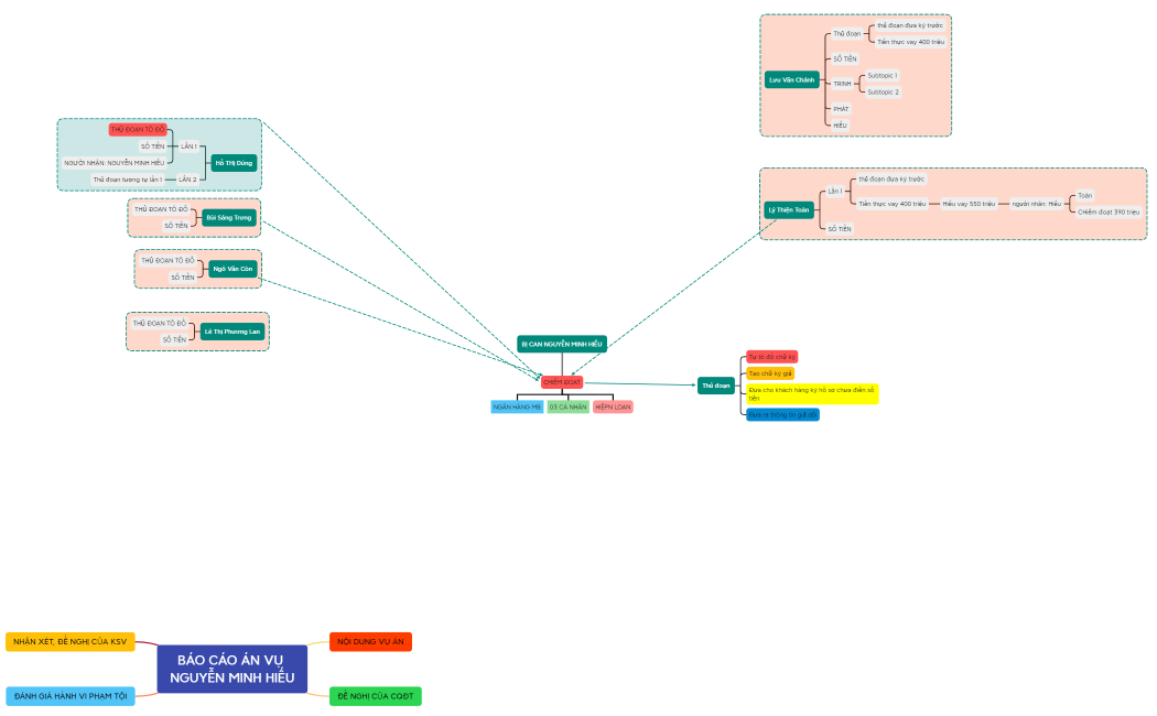
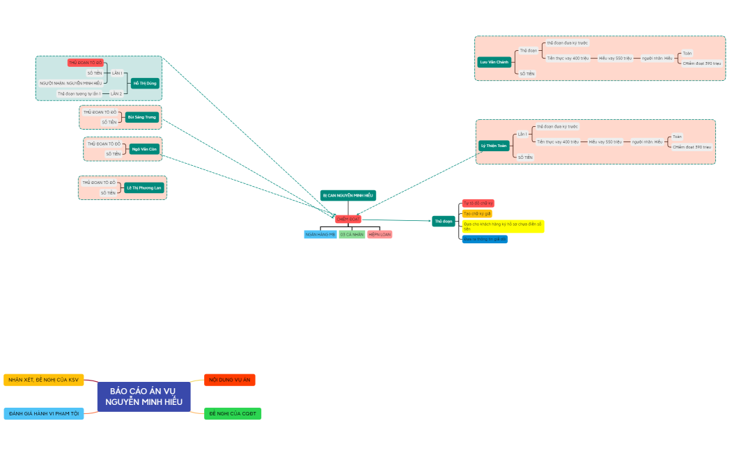
BÁO CÁO ÁN VỤ NGUYỄN MINH HIẾU
duc nguyen
Free
Untitled 2
duc nguyen
Free