Skip to main content
Dostoni Yormukhammadzoda

Dostoni Yormukhammadzoda

5templates
Ментальная карта
Ментальная карта
Dostoni Yormukhammadzoda
Free
Ментальная карта
Ментальная карта
Dostoni Yormukhammadzoda
Free
Логическая карта
Логическая карта
Dostoni Yormukhammadzoda
Free
Map 1
Map 1
Dostoni Yormukhammadzoda
Free
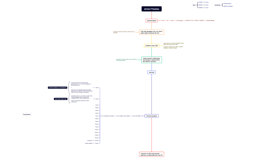
Запуск Rushana
Запуск Rushana
Dostoni Yormukhammadzoda
Free