Skip to main content
Home
Download
Pricing
Why Submit?
Submit
Dmitry Glebov
2
templates
All Prices
All Templates
All Languages
Search templates
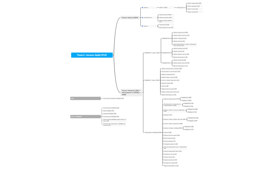
Дмитрий_Глебов_Mindmap
Dmitry Glebov
Free
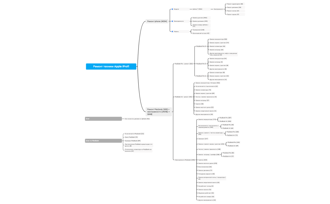
Дмитрий_Глебов_Mindmap
Dmitry Glebov
Free