Skip to main content
Home
Download
Pricing
Why Submit?
Submit
Dhananjay Adodra
1
templates
All Prices
All Templates
All Languages
Search templates
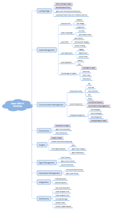
Sales CRM V1 (Desktop)
Dhananjay Adodra
Free