Skip to main content
Home
Download
Pricing
Why Submit?
Submit
Deyli Cerna
1
templates
All Prices
All Templates
All Languages
Search templates
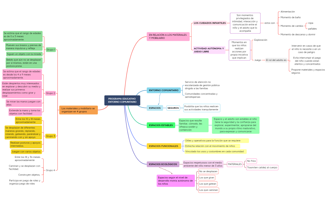
PROGRAMA EDUCATIVO ENTORNO COMUNITARIO
Deyli Cerna
Free