Skip to main content
Home
Download
Pricing
Why Submit?
Submit
Denis
1
templates
All Prices
All Templates
All Languages
Search templates
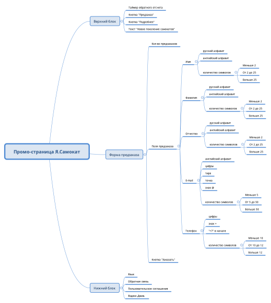
Промо-страница Я.Самокат
Denis
Free