Skip to main content
Home
Download
Pricing
Why Submit?
Submit
dauman creative
10
templates
All Prices
All Templates
All Languages
Search templates
Map 1
dauman creative
Free
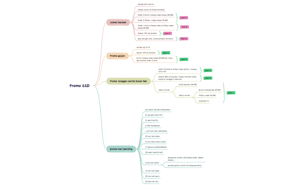
Promo SSD.xmind
dauman creative
Free
Map 1
dauman creative
Free
Map 1
dauman creative
Free
Map 1
dauman creative
Free
Map 1
dauman creative
Free
Map 1
dauman creative
Free
Map 1
dauman creative
Free
Map 1
dauman creative
Free
1
2