Skip to main content
Home
Download
Pricing
Why Submit?
Submit
Daswanto Mubait
1
templates
All Prices
All Templates
All Languages
Search templates
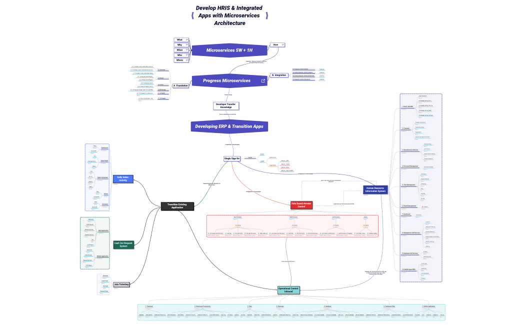
Grand Design Develop HRIS & Integrated Apps with Microservices Architecture
Daswanto Mubait
Free