Skip to main content
Home
Download
Pricing
Why Submit?
Submit
Dani Pellissier
2
templates
All Prices
All Templates
All Languages
Search templates
Full Org Per SAP 2025.04.23
Dani Pellissier
Free
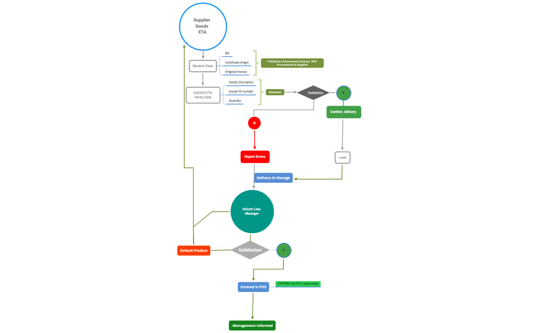
Supplier Goods ETA
Dani Pellissier
Free