Skip to main content
Dan Minh

Dan Minh

14templates
Functions-Explore
Functions-Explore
Dan Minh
Free
Functions + User Story - Explore
Functions + User Story - Explore
Dan Minh
Free
BEFORE LAUNCH - TEST
BEFORE LAUNCH - TEST
Dan Minh
Free
Prepare Test GEAR5.IO - BEFORE LUNCH
Prepare Test GEAR5.IO - BEFORE LUNCH
Dan Minh
Free
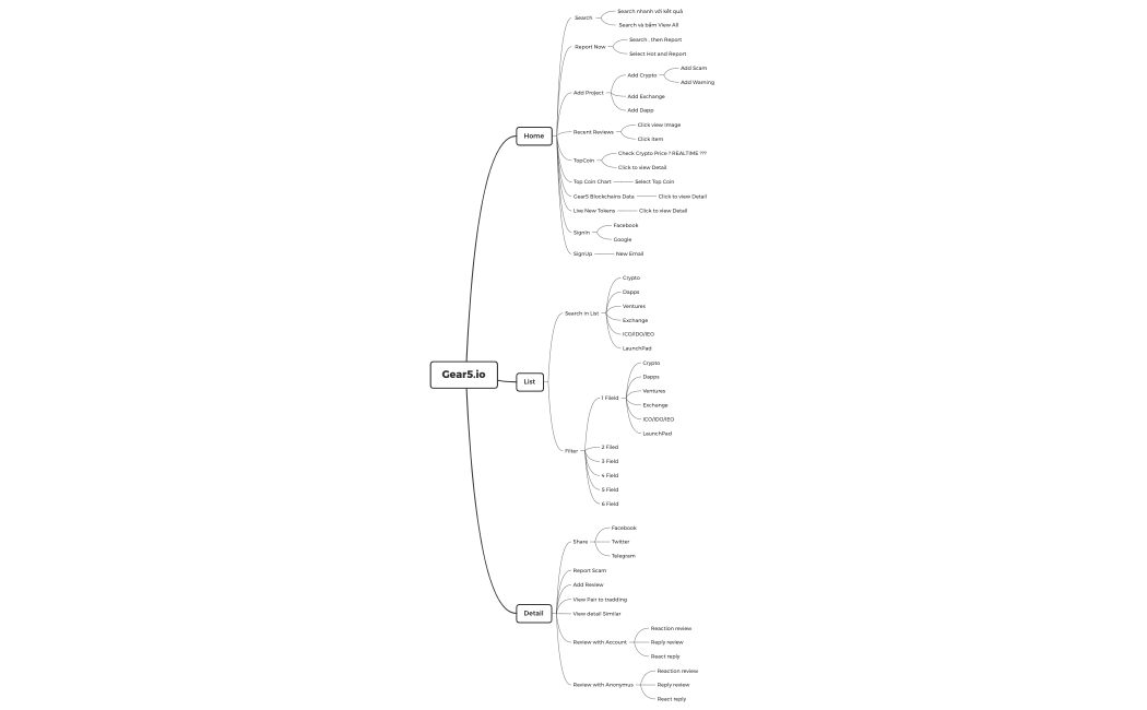
Gear5.io
Gear5.io
Dan Minh
Free
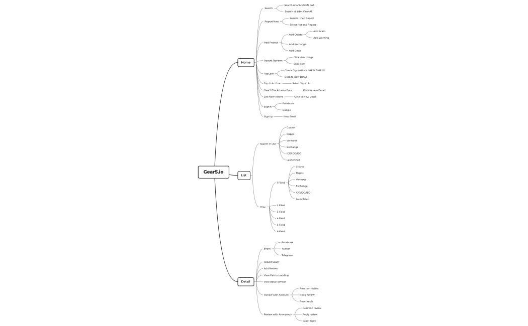
Gear5.io
Gear5.io
Dan Minh
Free
Gear5.io
Gear5.io
Dan Minh
Free
Gear5.io - CÔNG VIỆC ĐỂ Launching
Gear5.io - CÔNG VIỆC ĐỂ Launching
Dan Minh
Free
nika.guru
nika.guru
Dan Minh
Free