Skip to main content
Home
Download
Pricing
Why Submit?
Submit
Cyrill Mohler
1
templates
All Prices
All Templates
All Languages
Search templates
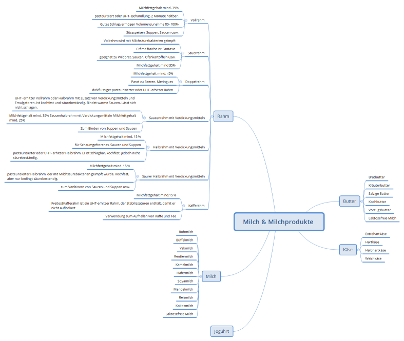
Milch & Milchprodukte
Cyrill Mohler
Free