Skip to main content
Home
Download
Pricing
Why Submit?
Submit
Любовь Василькова
1
templates
All Prices
All Templates
All Languages
Search templates
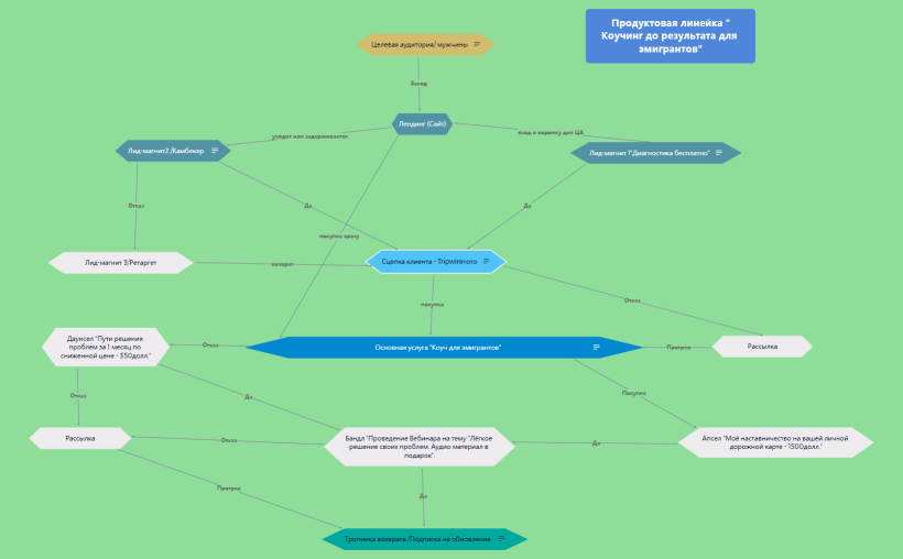
Продуктовая линейка Коучинг до результата для эмигрантов
Любовь Василькова
Free