Skip to main content
Home
Download
Pricing
Why Submit?
Submit
Мария
2
templates
All Prices
All Templates
All Languages
Search templates
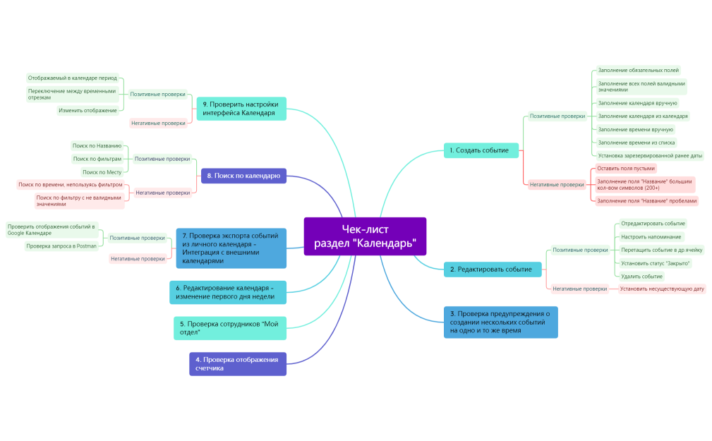
Карта 1
Мария
Free
Структура компании
Мария
Free