Skip to main content
Home
Download
Pricing
Why Submit?
Submit
Татьяна Борщ
1
templates
All Prices
All Templates
All Languages
Search templates
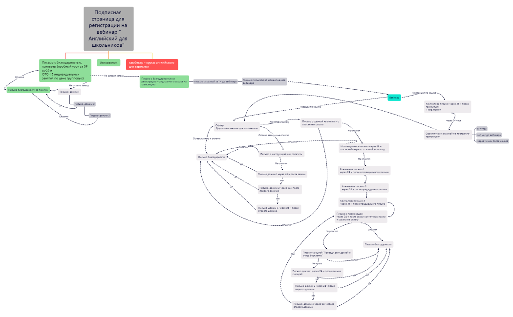
Подписная страница для регистрации на вебинар
Татьяна Борщ
Free