Skip to main content
田村 祐介

田村 祐介

12templates
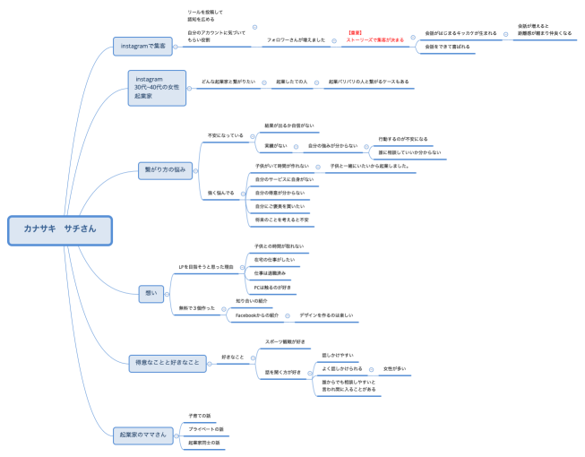
カナサキ サチさん
カナサキ サチさん
田村 祐介
Free
もろさん
もろさん
田村 祐介
Free
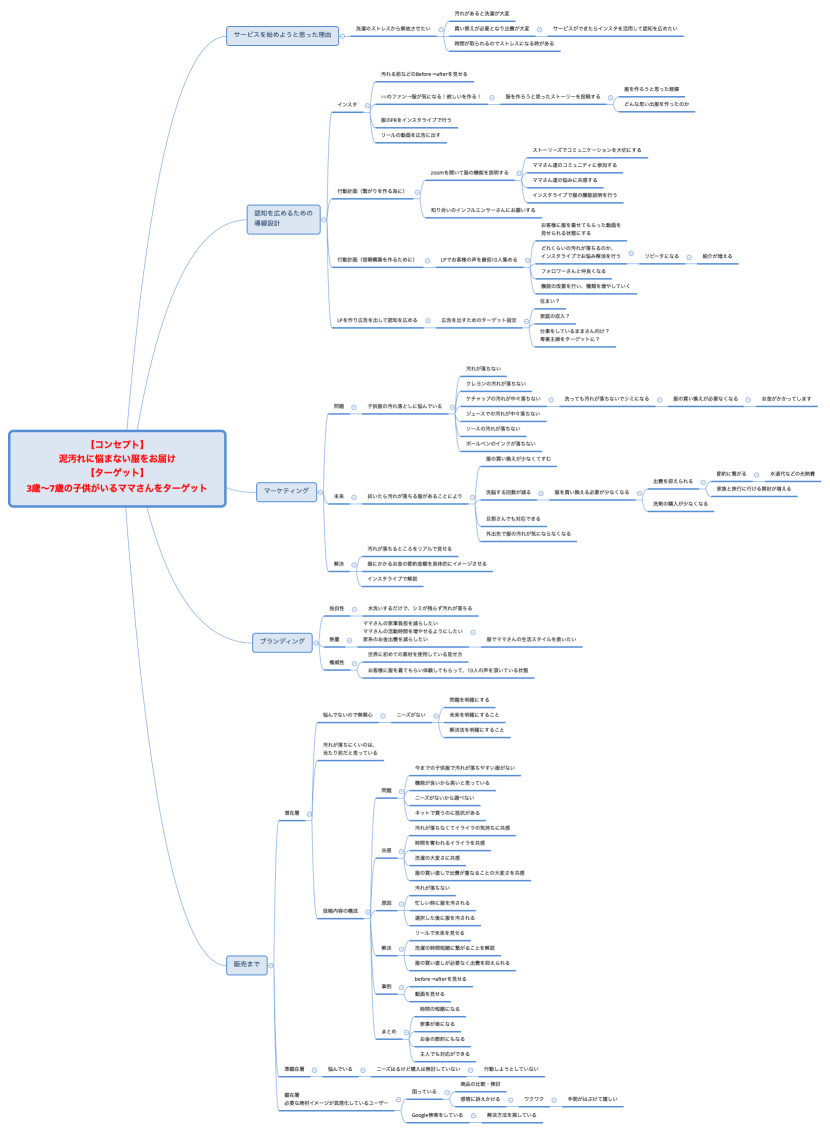
【コンセプト】 泥汚れに悩まない服をお届け 【ターゲット】 3歳〜7歳の子供がいるママさんをターゲット
【コンセプト】 泥汚れに悩まない服をお届け 【ターゲット】 3歳〜7歳の子供がいるママさんをターゲット
田村 祐介
Free
【コンセプト】 泥汚れに悩まない服をお届け 【ターゲット】 3歳〜7歳の子供がいるママさんをターゲット
【コンセプト】 泥汚れに悩まない服をお届け 【ターゲット】 3歳〜7歳の子供がいるママさんをターゲット
田村 祐介
Free
【コンセプト】 泥汚れに悩まない服をお届け 【ターゲット】 3歳〜7歳の子供がいるママさんをターゲット
【コンセプト】 泥汚れに悩まない服をお届け 【ターゲット】 3歳〜7歳の子供がいるママさんをターゲット
田村 祐介
Free
あんさん 【インスタ目的】 スクールの人数増員
あんさん 【インスタ目的】 スクールの人数増員
田村 祐介
Free
WordPress
WordPress
田村 祐介
Free
インスタ
インスタ
田村 祐介
Free
インスタで大切なこと
インスタで大切なこと
田村 祐介
Free