Skip to main content
Юлия Егорова

Юлия Егорова

11templates
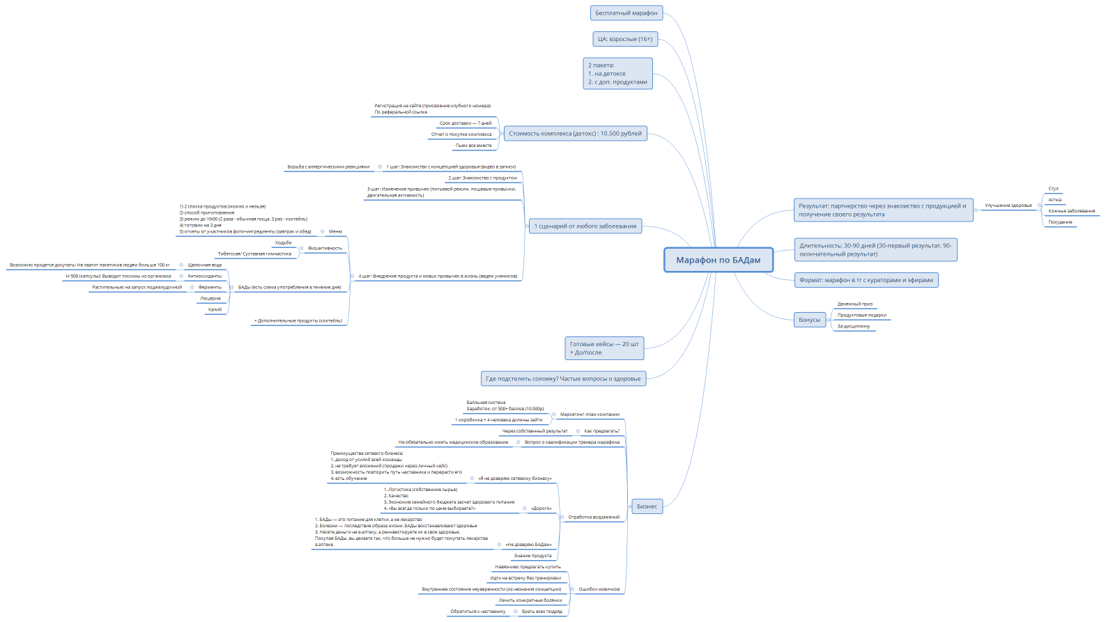
Марафон по БАДам
Марафон по БАДам
Юлия Егорова
Free
ТМ и матрица Эйзенхауэра
ТМ и матрица Эйзенхауэра
Юлия Егорова
Free
ТМ и матрица Эйзенхауэра
ТМ и матрица Эйзенхауэра
Юлия Егорова
Free
ТМ и Матрица Эйзенхауэра
ТМ и Матрица Эйзенхауэра
Юлия Егорова
Free
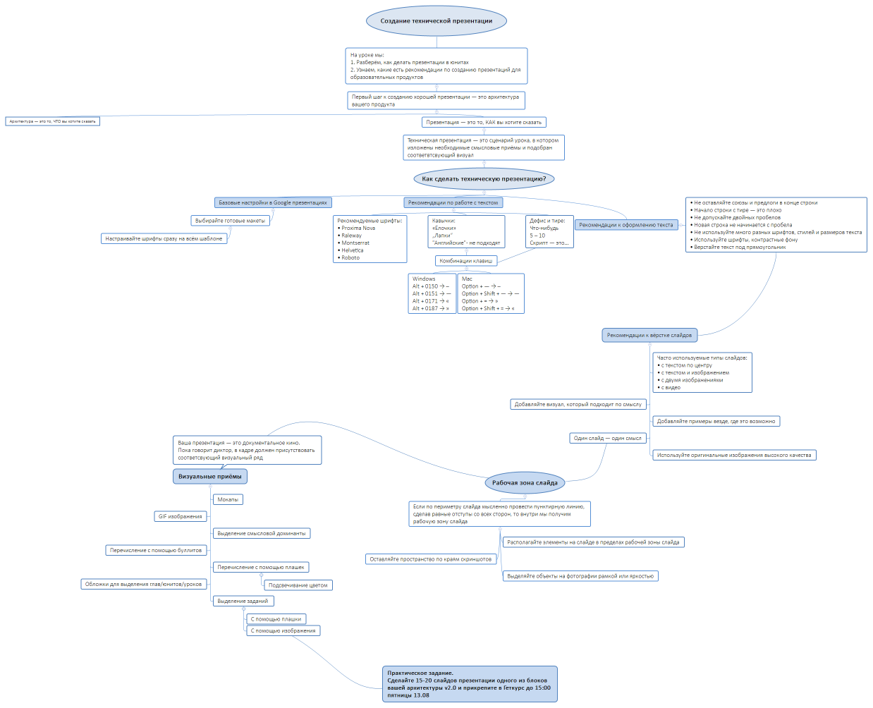
Создание технической презентации
Создание технической презентации
Юлия Егорова
Free
Создание технической презентации
Создание технической презентации
Юлия Егорова
Free
Создание технической презентации
Создание технической презентации
Юлия Егорова
Free
Создание технической презентации
Создание технической презентации
Юлия Егорова
Free
Создание технической презентации
Создание технической презентации
Юлия Егорова
Free