Skip to main content
Дмитрий Костромин

Дмитрий Костромин

11templates
Аудит аудиторий  28.09-06.10
Аудит аудиторий 28.09-06.10
Дмитрий Костромин
Free
Аудит аудиторий  28.09-05.10
Аудит аудиторий 28.09-05.10
Дмитрий Костромин
Free
Аудит аудиторий за неделю после созвона
Аудит аудиторий за неделю после созвона
Дмитрий Костромин
Free
Аудит аудиторий
Аудит аудиторий
Дмитрий Костромин
Free
Аудит аудиторий
Аудит аудиторий
Дмитрий Костромин
Free
Прогрев в чате
Прогрев в чате
Дмитрий Костромин
Free
Свадьбы
Свадьбы
Дмитрий Костромин
Free
Свадьба
Свадьба
Дмитрий Костромин
Free
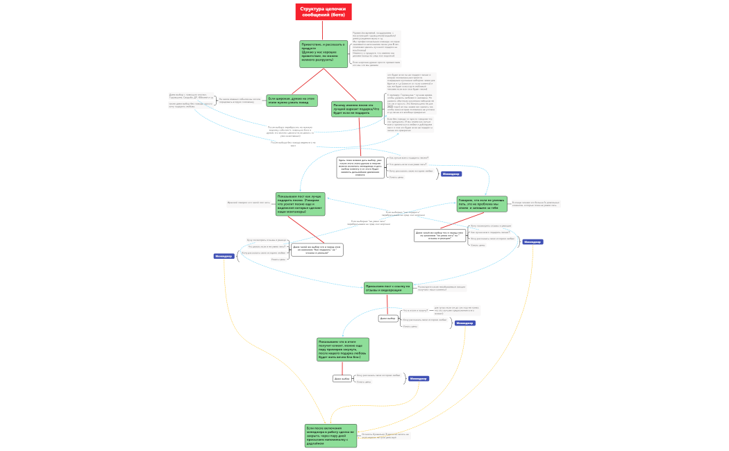
Структура цепочки сообщений (бота)
Структура цепочки сообщений (бота)
Дмитрий Костромин
Free