Skip to main content
Home
Download
Pricing
Why Submit?
Submit
金井 翔
5
templates
All Prices
All Templates
All Languages
Search templates
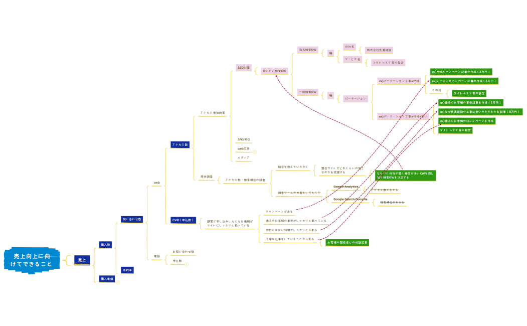
(株)良真建設様売上向上に向けてできること(2)
金井 翔
Free
無題
金井 翔
Free
無題
金井 翔
Free
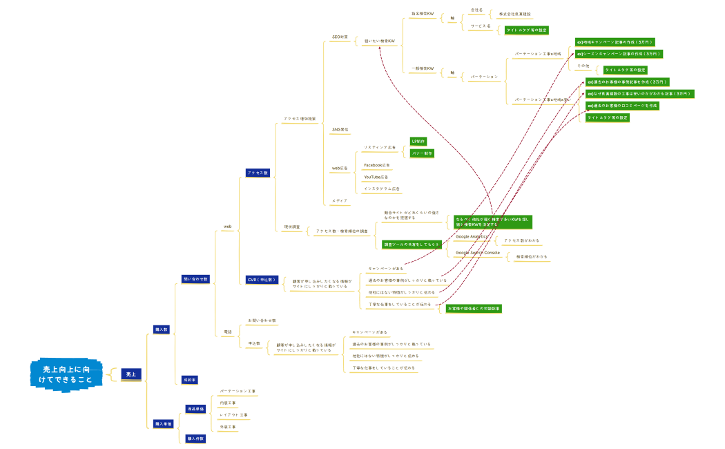
(株)良真建設様売上向上に向けてできること(2)
金井 翔
Free
無題
金井 翔
Free