Skip to main content
Маргарита Логачёва

Маргарита Логачёва

81templates
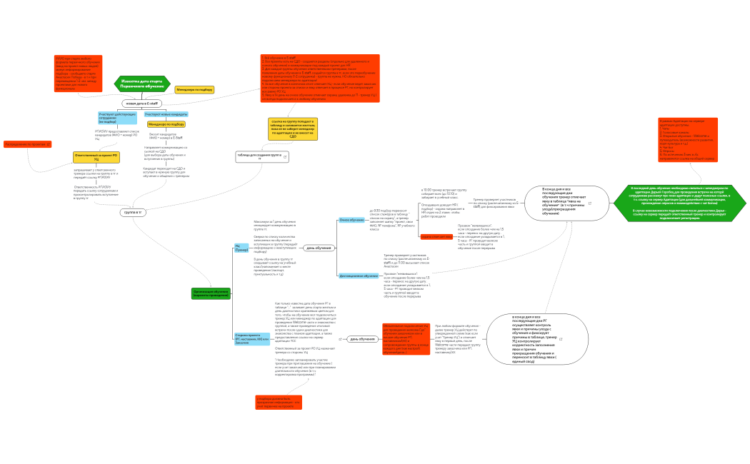
Регламент ввода на обучение
Регламент ввода на обучение
Маргарита Логачёва
Free
Регламент Подбор_ПО
FeaturedXmind Favorites
Регламент Подбор_ПО
Маргарита Логачёва
Free
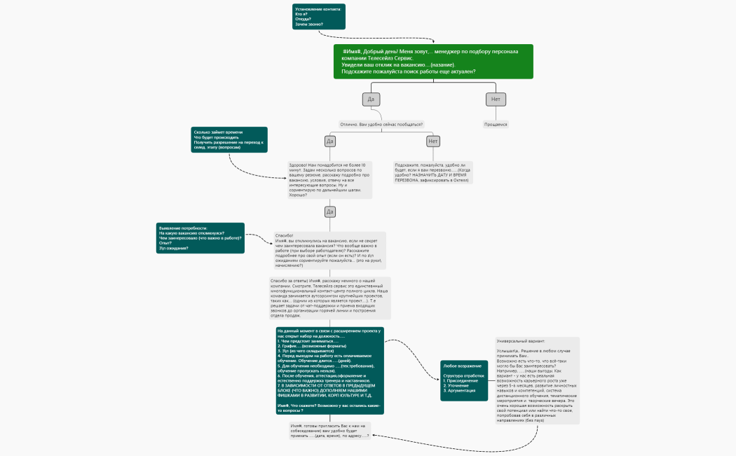
отклики
отклики
Маргарита Логачёва
Free
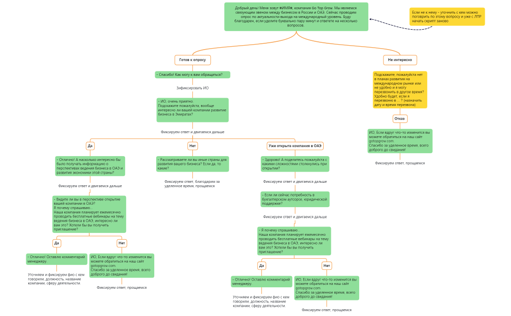
Холодный обзвон
Холодный обзвон
Маргарита Логачёва
Free
Первичное обучение и Адаптация_регламент процессов
Первичное обучение и Адаптация_регламент процессов
Маргарита Логачёва
Free
Go-Top -Grow
Go-Top -Grow
Маргарита Логачёва
Free
Перевод на другой проект
Перевод на другой проект
Маргарита Логачёва
Free
Винлаб_new
Винлаб_new
Маргарита Логачёва
Free
Учебный центр_new
Учебный центр_new
Маргарита Логачёва
Free