Skip to main content
Алексей

Алексей

8templates
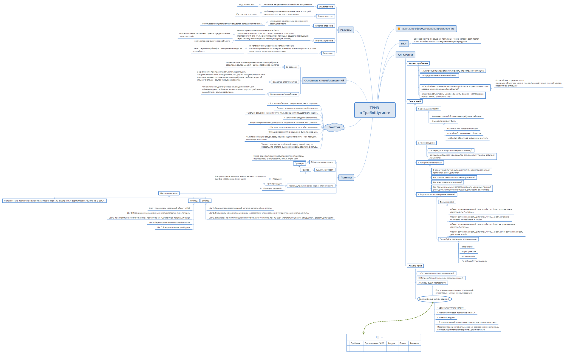
ТРИЗ
ТРИЗ
Алексей
Free
Бизнес-наставники
Бизнес-наставники
Алексей
Free
Бизнес-наставники
Бизнес-наставники
Алексей
Free
Бизнес-наставники
Бизнес-наставники
Алексей
Free
Бизнес-наставники
Бизнес-наставники
Алексей
Free
Бизнес-наставник
Бизнес-наставник
Алексей
Free
Бизнес-наставники: Почему они так важны и как найти своего?
Бизнес-наставники: Почему они так важны и как найти своего?
Алексей
Free
Продажи ASIC
Продажи ASIC
Алексей
Free