Skip to main content
Home
Download
Pricing
Why Submit?
Submit
Cldy mondes
5
templates
All Prices
All Templates
All Languages
Search templates
Buroxa
Cldy mondes
Free
Je fête mes 40 ans
Cldy mondes
Free
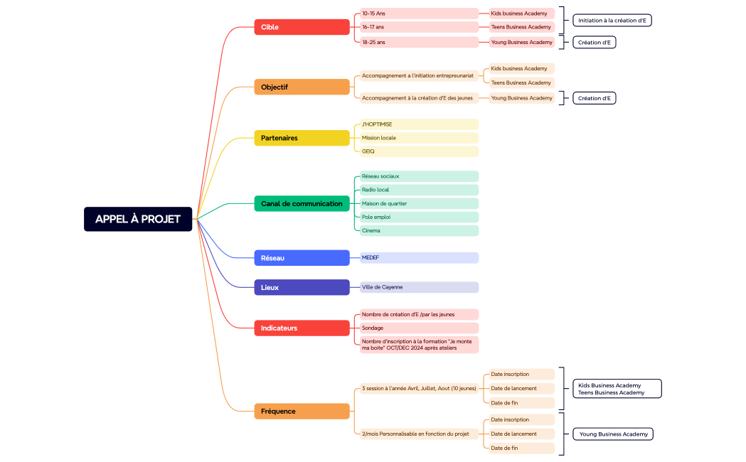
APPEL À PROJET
Cldy mondes
Free
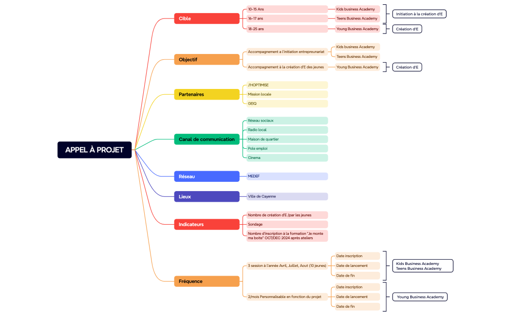
APPEL À PROJET
Cldy mondes
Free
APPEL À PROJET
Cldy mondes
Free