Skip to main content
Clara Vaillant

Clara Vaillant

3templates
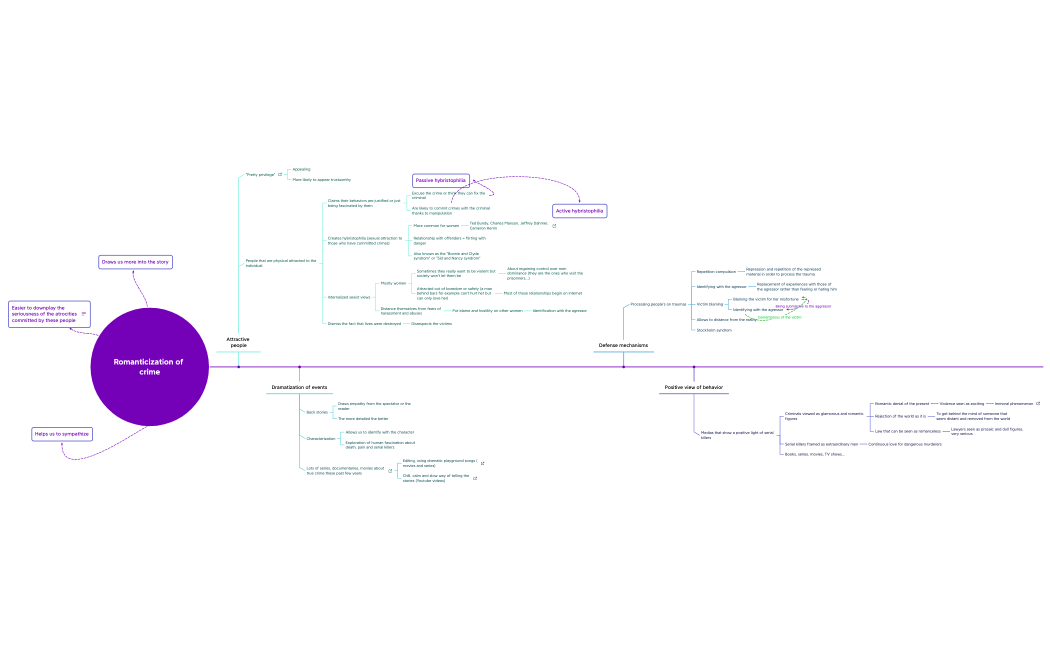
Romanticization of crime ENH3008
Romanticization of crime ENH3008
Clara Vaillant
Free
Romanticization of crime
Romanticization of crime
Clara Vaillant
Free
Romanticization of crime
Romanticization of crime
Clara Vaillant
Free