Skip to main content
Chung Pham

Chung Pham

33templates
CÁC CHẾ ĐỊNH LIÊN QUAN ĐẾN QUYẾT ĐỊNH HÌNH PHẠT
CÁC CHẾ ĐỊNH LIÊN QUAN ĐẾN QUYẾT ĐỊNH HÌNH PHẠT
Chung Pham
Free
QUYẾT ĐỊNH HÌNH PHẠT
QUYẾT ĐỊNH HÌNH PHẠT
Chung Pham
Free
HỆ THỐNG HÌNH PHẠT VÀ CÁC BIỆN PHÁP TƯ PHÁP
HỆ THỐNG HÌNH PHẠT VÀ CÁC BIỆN PHÁP TƯ PHÁP
Chung Pham
Free
TRÁCH NHIỆM HÌNH SỰ VÀ HÌNH PHẠT
TRÁCH NHIỆM HÌNH SỰ VÀ HÌNH PHẠT
Chung Pham
Free
NHỮNG TRƯỜNG HỢP LOẠI TRỪ TNHS
NHỮNG TRƯỜNG HỢP LOẠI TRỪ TNHS
Chung Pham
Free
ĐỒNG PHẠM
ĐỒNG PHẠM
Chung Pham
Free
ĐỒNG PHẠM
ĐỒNG PHẠM
Chung Pham
Free
CÁC GIAI ĐOẠN THỰC HIỆN TỘI PHẠM
CÁC GIAI ĐOẠN THỰC HIỆN TỘI PHẠM
Chung Pham
Free
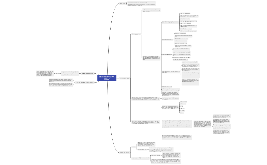
CHỦ THỂ CỦA TỘI PHẠM
CHỦ THỂ CỦA TỘI PHẠM
Chung Pham
Free