Skip to main content
Cesar Silva

Cesar Silva

40templates
ACIM perto de você
ACIM perto de você
Cesar Silva
Free
ACIM perto de você
ACIM perto de você
Cesar Silva
Free
ACIM perto de você
ACIM perto de você
Cesar Silva
Free
ACIM perto de você
ACIM perto de você
Cesar Silva
Free
Mídia IEQ Zona Sul
Mídia IEQ Zona Sul
Cesar Silva
Free
Revendas - Roll Door
Revendas - Roll Door
Cesar Silva
Free
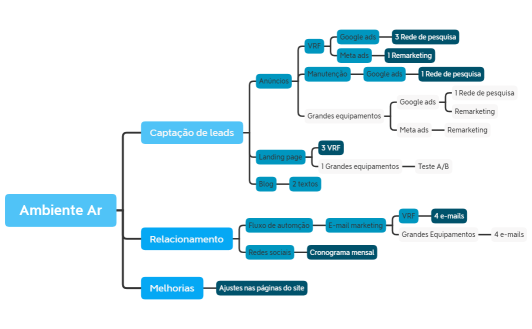
Ambiente Ar - Canais de marketing
Ambiente Ar - Canais de marketing
Cesar Silva
Free
Incodev - ajuste
Incodev - ajuste
Cesar Silva
Free
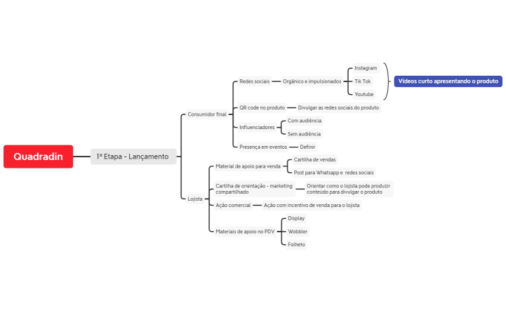
Quadradin
Quadradin
Cesar Silva
Free