Skip to main content
cami cox

cami cox

6templates
10. Nefropatía diabética
10. Nefropatía diabética
cami cox
Free
10. Nefropatía diabética
10. Nefropatía diabética
cami cox
Free
6. Enfermedades tubulointersticiales
6. Enfermedades tubulointersticiales
cami cox
Free
7. Injuria renal aguda
7. Injuria renal aguda
cami cox
Free
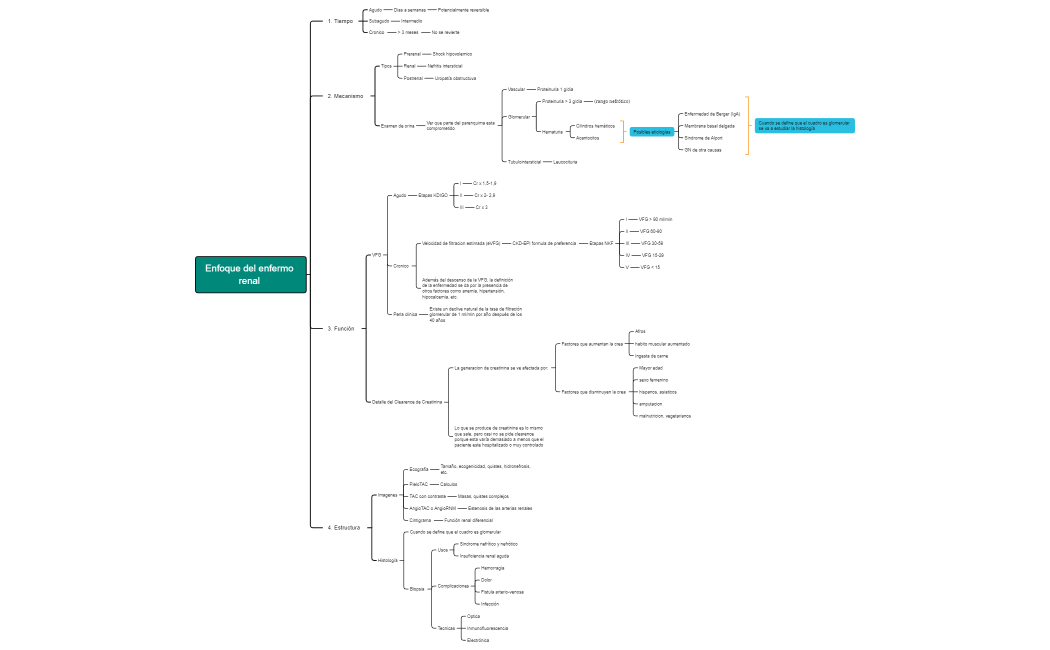
1. Enfoque del enfermo renal
1. Enfoque del enfermo renal
cami cox
Free
3. Glomerulopatías
3. Glomerulopatías
cami cox
Free