Skip to main content
Home
Download
Pricing
Why Submit?
Submit
bvINuymqiK
1
templates
All Prices
All Templates
All Languages
Search templates
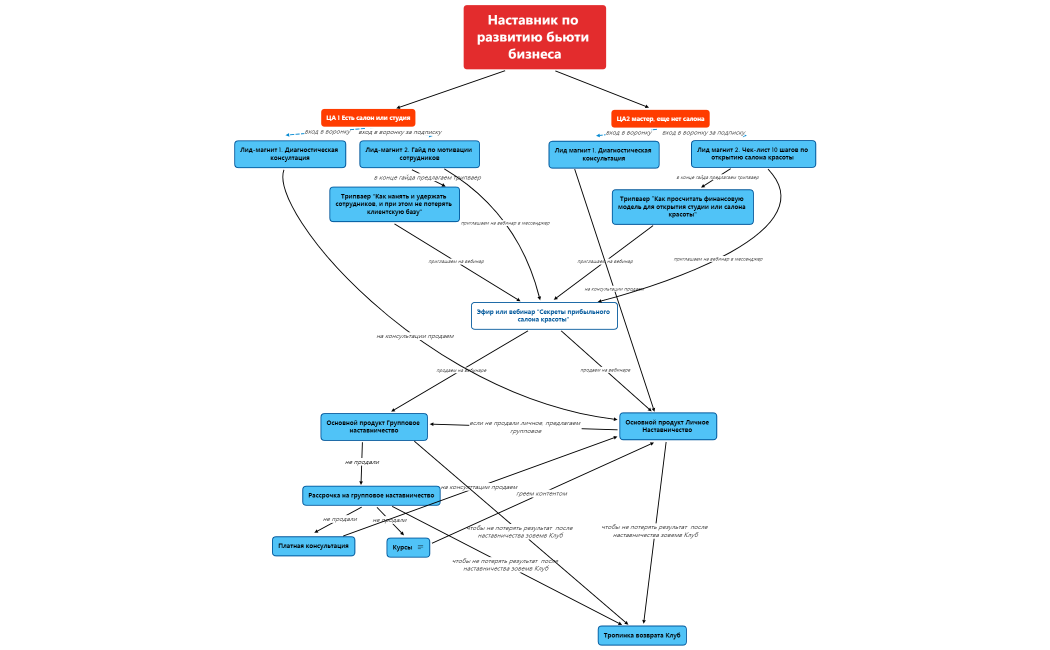
Наставник по развитию бьюти бизнеса воронка
bvINuymqiK
Free