Skip to main content
Bruno Bercki

Bruno Bercki

4templates
Kiala - Plan - Março Abril Maio
Kiala - Plan - Março Abril Maio
Bruno Bercki
Free
Untitled
Untitled
Bruno Bercki
Free
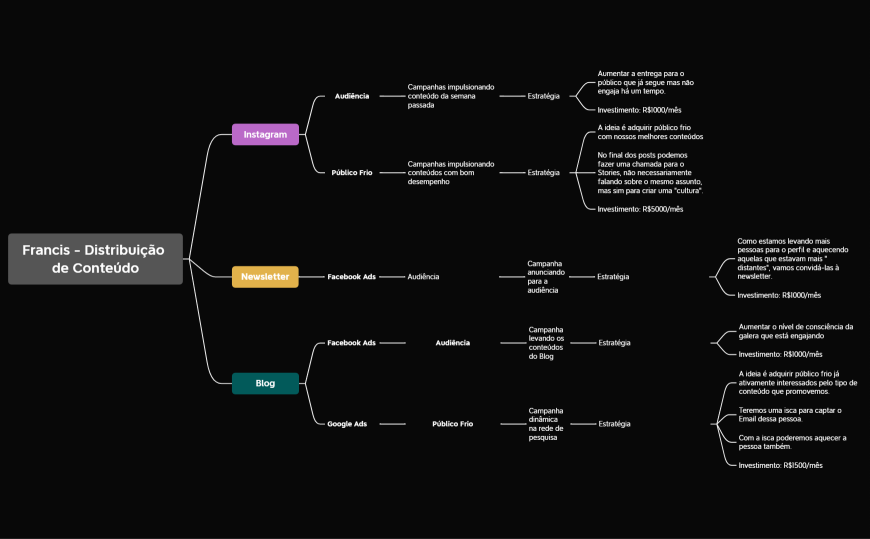
Francis - Distribuição de Conteúdo
Francis - Distribuição de Conteúdo
Bruno Bercki
Free
Untitled
Untitled
Bruno Bercki
Free